相关文章
- 09-20炉石传说火车王任务怎么做
- 09-20《魔兽世界》主宰之履怎么获得
- 09-20《超激斗梦境》雅典娜箱子能开出什么
- 09-20《魔兽世界》tbc奥法怎么玩
- 09-20DNF次元穿梭光环怎么获得
- 09-20原神傀儡的悬丝在哪刷
- 09-20《魔兽世界》怀旧服收集材料任务流程攻略
- 09-20原神夜兰带绝弦还是西风弓
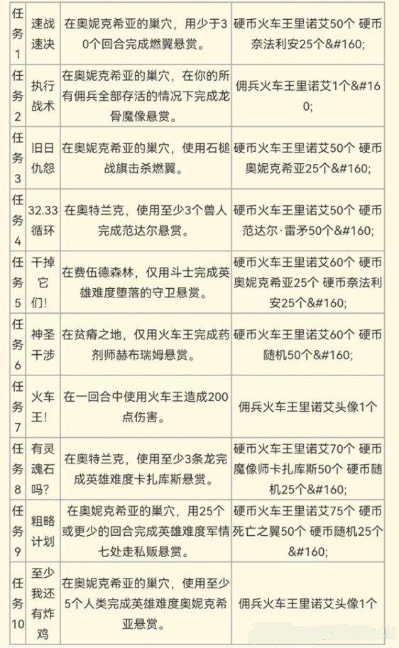
炉石传说火车王任务怎么做?炉石传说佣兵战纪火车王活动正在进行中,这个活动有很多的任务需要玩家去完成,今天我就会把佣兵战纪火车王活动中所有任务的完成方法都分享在下面,玩家想要知道佣兵战纪火车王任务怎么做的可以多来看看攻略。

-任务零:准备,出发!!
让我们先看一下这次的活动列表吧!

-任务一:速战速决
没有规定需要打英雄难度,推荐阵容火焰队,阵容可以参考下面的这套~

主力输出:大螺丝,安东尼/巴琳达,嘉顿
后备:雪王,曲奇(装备3),瓦莉拉/卡扎
※后备可以没有,也不需要练度,只是为了蹭宝藏增加容错
优先选取宝藏:
主力:法强,额外释放火球术
雪王:冷酷寒冬,冰墙,元素之力
曲奇:开局2鱼
瓦/卡扎:刺杀(很棒!)
-任务二:执行战术
虽然火焰队也能无伤通关,考虑到最佳情况,本关推荐自然队

后备曲奇,雪王(不要选冰墙)增加容错
可根据小关阵容(例:三施法者阵容)选择安娜替换古夫保大德
BOSS关集火魔像即可,适当时机大德可以选择使用2技能来保古夫/布鲁坎
优先选取宝藏:
主力:毒蛇撕咬,法强,防暴击
后备:不要选有衍生的宝藏,鱼和冰墙不要选
-任务三:旧日仇怨
依然可以打普通模式,火焰队后备换一个小螺母,利用小螺母3技能给石锤加攻补刀斩杀BOSS

开局螺母替换螺丝,小螺母2技能保火焰,优先清掉小怪。
小螺母(凯瑞尔·罗姆)带装备2,能使3技能额外加攻,加快养石锤的速度。
-任务四:循环
本关选用火焰队带3任意兽人

BOSS关直接无视另外两个小怪,全程集火范达尔,兽人甚至不需要出场,宝藏选取与任务一相同。当然也可以选择带加尔范,因为范加尔第一回合踢一个人回去,第二回合按照你对蓝怪的输出削减伤害,换个绿卡来输出边上的小弟减伤。能够很快通关。
-任务五:干掉他们!
这次活动任务没有刁难玩家用逆属性阵容通关,选取任意6个练度高的斗士都能轻易过关,尽量都选兽人或鱼人,宝藏和技能能相互配合,能更轻松过关,笔者使用阵容推荐:

-任务六:神圣干涉!
没有要求英雄难度,火车王练够20级基本上就能单通,BOSS房我们优先击杀药剂师,否则药剂师加攻和复制双护卫都容易令火车王暴毙,在此我们不过多赘述,难度非常低。
-任务七:火车王!!!
推荐阵容:
火车王,曲奇,小螺母
1-1关卡,曲奇3技能招鱼,清掉其他小怪,小螺母3技能buff火车王,直到加到200以上攻击力,火车王1技能撞鱼即可完成。
-任务八:有灵魂石嘛?
笔者认为本次最难的任务,如果有高练度巴琳达可以火焰队永冻通关,另外推荐阵容——

三龙可以是任意三龙,没有水元素永冻的话卡扎前几轮的高额aoe正常阵容很难扛得住,所以选择直接三龙上去卖,硬吃两轮aoe,同时尽量消耗对方血量,三龙掉人依次上场雷克萨,猩猩,暴龙王,雷克萨2技能召雷欧克,猩猩给暴龙王贴免疫,暴龙王开1,基本上野兽队后续上场一两回合就能清场
优先选取宝藏:
猩猩:(怪异之心),防暴击,野兽加攻加身材
暴龙王:(战斗至死),风怒,野兽加攻加身材
雷克萨:野兽加攻加身材等等
-任务九:粗劣计划
阵容可以与任务4一致,火焰队带3红兽人或3红人类
三红兽人:萨尔,小吼,吼爹
三红人类:小螺母,瓦里安,大螺母/巫妖王
小怪用火焰队来推,BOSS关直接三红队伍推
人类队伍和兽人队伍都能找到加身材的宝藏,哪个加得多选哪个,其余一律不需要。
-任务十:至少我还有炸鸡
这关乍一看很难,实际上并不难,推荐圣光队带佛丁阵容:

阵容备选:

出于对新手的考虑,在这个阵容中笔者仅使用安度因一张传说佣兵,考虑到已经玩到奥妮克希亚的巢穴这种后期关卡的玩家,2-6刷神秘人肯定少不了安度因的硬币,那安度因的持有率应当不低。
卡较为齐全的玩家大可使用瓦王替代老罗姆,或者用乌瑟尔替代赛琳,即右图阵容。这些替代的都不影响主体思路,并不关键。
阵容介绍
必要技能装备
安度因:装备3——纯洁指环、伟伦:技能3——维伦的祝福


重要技能装备
提里奥弗丁,技能2王者祝福,装备1王者之盔
娜塔莉赛琳,技能3咒逐,装备3诺达希尔碎片
凯瑞尔罗姆,技能2嘲讽,装备3圣光秘典
考内留斯罗姆,技能2坚守前线,3牺牲祝福,装备3黎明之盾
必要的装备技能一定要有,重要的技能越高越好,装备没有可以带别的。
通关思路
本阵容是三蓝两红一绿的圣光人类队,核心是安度因、伟伦和弗丁,其他人都是为了对抗路上的小怪而补充的对应颜色佣兵,由于大小螺母和弗丁的爆发都不高,因此本阵容在面对特定颜色的阵容时难免吃力,需要规划路线。
遇到蓝色小怪时,上安度因、佛丁、伟伦;

绿色小怪上安度因加双红,压力大的时候,比如军七三人组,老罗姆第二回合开3技能保一下安度因;

红色小怪就上三蓝,平推;

面对精英关要谨慎考虑,红可以打,蓝谨慎打,绿最好别打。在考虑是否敢打时,同样注意宝藏的好坏情况。
宝藏优选被动,一是治疗之环,配合安度因被动叠成血牛;
二是,加神圣法强;
三是加联盟、人类身材的暴风城战袍和联盟旗帜;
四是,罗姆父女和弗丁都有些离谱的专属宝藏,比如保护家庭和无敌炉石,不过比较稀有,可遇不可求。
其余的诸如防爆、减伤也可以考虑,主动技能往往难用,少选。
下面介绍一下boss奥妮克希亚:

她会带两个奥妮克希亚守卫在两侧。

守卫的技能是7速的燃烧,不强,我们可以忽视。我们首发三蓝,安度因、伟伦、赛琳。这里注意把安度因摆在中间,因为第二阶段时boss的技能是打中间的,超杀了过量伤害给到两边,我们让能叠血量很快的安度因做沙包。首要目标是拆两个红色小龙,为我们后续的绿色弗丁上场做铺垫。
操作很简单,安度因点1伟伦点1集火小龙,下一回合伟伦点3安度因点2。总之就是清掉两个红色的雏龙。
这里塞林如果有装备3就一直点3技能翻牌子,没有装备3就带装备1,跟着集火就可以。打掉小龙以后,如果方便送掉一个人,我们就换上弗丁,还是放在边上;如果不方便,就塞林打自己换上弗丁。随后安度因和伟伦还是保持单点+aoe两回合一轮的固定操作,佛丁就给自己套王者祝福,其他时间点13技能踢奥妮克希亚即可。(注意血量不要低于45,以免被奥妮克希亚的身陷龙巢打中秒了)打到100血以下后会进入第二阶段。首先奥妮克希亚会免疫两回合,第一回合深呼吸,第二回合打噬体烈焰。


免疫期间我们就打nova和王者即可,55的伤害,站在中间的安度因能轻松顶住。等膜破了佛丁出手把奥妮克希亚直接干掉,游戏结束。
总体来说,对于一个钻头的奖励来说,任务10的难度并不高——至此,我们就完成了所有的任务了!